Saturday February 2026

হটলাইন

সেবা এবং ধাপ

নং শিরোনাম সেবার ধাপ কার্যকলাপ
  
মৎস্য চাষ বিষয়ক প্রশিক্ষণ প্রদান দেখুন
ক্ষুদ্র ঋন প্রদান দেখুন
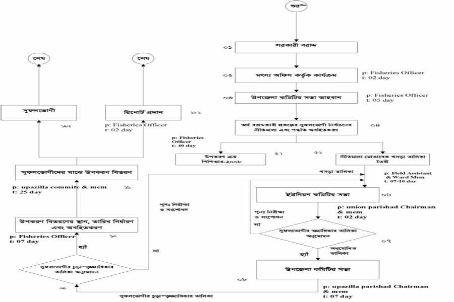
পূনর্বাসন ও উপকরন সরবারাহ দেখুন
মৎস্য বিষয়ক প্রযুক্তি বাস্তবায়নে স্কিম গ্রহন দেখুন
মাছের স্বাস্থ্য সনদ প্রদান দেখুন
মৎস্য চাষ বিষয়ক পরামর্শ প্রদান দেখুন
দেখছেন ১ থেকে ৬ পর্যন্ত, মোট ৬ এন্ট্রি

এক্সেসিবিলিটি

স্ক্রিন রিডার ডাউনলোড করুন